“本地疫情风险地区查询” 全国各地疫情风险等级查询入口及操作步骤?

微信怎么查询所在地疫情风险等级在电脑微信中,可通过“国家政务服务平台”小程序查看当前所在地区的风险等级,...

微信怎么查询所在地疫情风险等级

“本地疫情风险地区查询	” 全国各地疫情风险等级查询入口及操作步骤?-第1张图片

在电脑微信中 ,可通过“国家政务服务平台”小程序查看当前所在地区的风险等级,具体步骤如下:打开小程序入口:在电脑微信界面中,点击左侧导航栏的【小程序】按钮 ,进入小程序搜索页面后,输入“国家政务服务平台”并点击打开 。进入风险等级查询功能:在“国家政务服务平台 ”小程序首页,找到并点击【各地疫情风险等级查询】选项。

“本地疫情风险地区查询” 全国各地疫情风险等级查询入口及操作步骤?-第2张图片

首先打开微信 ,点击右下角的“我”。然后点击“支付 ” 。接着点击“城市服务”。然后点击底部的“国务院”进入。然后点击“国务院客户端 ” 。然后点击“疫情风险查询 ”。进入后,就可以看到所在地区的风险等级,点击上面的倒三角形可以切换城市 ,从而查询全国各地的风险等级。

点击国务院打开微信 ,在搜索框中输入【国务院客户端】,点击进入该小程序 。点击疫情风险等级进入国务院客户端小程序后,切换到新页面 ,在页面中找到并点击【疫情风险等级】选项 。点击地址打开新页面后,点击页面中的地址选项,此时会弹出选取区域的窗口。

步骤1:进入搜索页面在手机中打开微信APP ,点击顶部搜索框进入搜索页面。步骤2:进入粤省事小程序在搜索框输入“粤省事”,点击搜索结果中的粤省事小程序进入 。步骤3:进入疫情区域查询页面在粤省事首页找到“疫情区域”选项并点击,进入相关功能页面。

进入搜索页面:在微信app首页右上角点击放大镜图标 ,进入搜索页面。搜索并进入“国务院客户端 ”:在搜索框中输入“国务院客户端”,并进入搜索结果中的相关选项 。点击“疫情风险查询”:页面跳转后,点击“疫情风险查询 ”选项。

在微信中查询所在地疫情风险等级 ,可按以下步骤操作:运行微信应用:点击手机桌面微信图标,启动该软件。进入小程序页面:成功登录微信后,从页面顶部向下滑动 。选取国务院客户端:在小程序页面的最近使用过的小程序列表中 ,找到并选取“国务院客户端”。

如何查风险地区查询

〖壹〗 、进入支付宝风险等级查询里;点击“地区 ”;再选取查询的地区即可。

〖贰〗、要出远门查询全国中高风险地区 ,可通过微信的国务院客户端小程序完成,具体步骤如下:进入微信小程序页面打开微信,点击底部导航栏的“发现”选项 ,选取“小程序”进入页面 。搜索“国务院客户端 ”在小程序页面右上角点击放大镜图标,输入“国务院客户端”并搜索,选取官方小程序进入。

〖叁〗、第一步:打开手机进入支付宝 ,在首页点击国内新增。第二步:点击风险区域菜单 。第三步:在疫情风险等级查询页面选取自己所在区域查看风险等级 。

怎么在手机上查看全国中高风险疫情地区

〖壹〗 、在微信上查询全国中高风险疫情地区,可按以下步骤操作:打开微信并进入“支付”页面:打开微信应用,在底部菜单栏点击“我 ” ,随后选取“支付 ”选项。进入“城市服务”板块:在“支付”页面中,找到并点击“城市服务 ”功能入口。该功能整合了各类本地化便民服务,包括与疫情相关的查询服务 。

〖贰〗、在手机上查看全国中高风险疫情地区 ,可通过微信《扫码抗疫情》小程序实现,具体步骤如下:步骤一:进入《扫码抗疫情》小程序打开微信,点击顶部“搜索小程序”栏 ,输入“扫码抗疫情” ,在搜索结果中选取并进入该小程序。

〖叁〗、打开微信搜索功能打开手机中的微信app,点击顶部“搜索 ”选项。进入粤省事小程序在搜索页面输入“粤省事”,点击搜索结果中的“粤省事”小程序 。进入疫情区域页面在粤省事首页点击“疫情区域 ”选项 ,进入风险地区查询页面。查看风险地区名单页面会直接显示全国高风险和中风险地区列表,用户可滑动查看完整信息。

〖肆〗 、手动选取地区:若需查询其他地区,可点击地区选取框 ,在列表中查找目标省份、城市或区县,确认后查看对应风险等级 。查看全国中高风险地区列表在风险地区页面中,继续向下滑动屏幕 ,可看到“全国中高风险地区列表”。

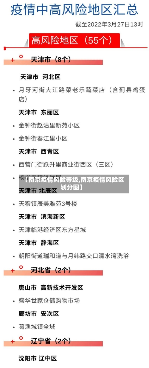
〖伍〗、搜索政务平台在小程序搜索框中输入“国家政务服务平台”,或通过历史记录找到该小程序并进入。选取风险查询功能在小程序首页找到“各地疫情风险等级查询 ”入口,点击进入查询页面 。查看全国中高风险地区在查询页面底部点击“全国中高风险疫情地区”按钮 ,系统将展示最新列表,包含地区名称 、风险等级及详细说明。

本文来自作者[admin]投稿,不代表宇亿网立场,如若转载,请注明出处:https://wap.yysp.cc/yuyi/1449.html

(2)

文章推荐

发表回复

本站作者才能评论

评论列表(4条)

  • admin
    admin 2026-04-08

    我是宇亿网的签约作者“admin”!

  • admin
    admin 2026-04-08

    希望本篇文章《“本地疫情风险地区查询” 全国各地疫情风险等级查询入口及操作步骤?》能对你有所帮助!

  • admin
    admin 2026-04-08

    本站[宇亿网]内容主要涵盖:宇亿网,生活百科,小常识,生活小窍门,百科大全,经验网,游戏攻略,新游上市,游戏信息,端游技巧,角色特征,游戏资讯,游戏测试,页游H5,手游攻略,游戏测试,大学志愿,娱乐资讯,新闻八卦,科技生活,校园墙报

  • admin
    admin 2026-04-08

    本文概览:微信怎么查询所在地疫情风险等级在电脑微信中,可通过“国家政务服务平台”小程序查看当前所在地区的风险等级,...

    联系我们

    邮件:宇亿网@sina.com

    工作时间:周一至周五,9:30-18:30,节假日休息

    关注我们